Skip to main content

Price Index Algorithm

This page describes how the Price Index (Crypto Price API) filters trades and computes prices for tokens and currencies. It is the single source of truth for the algorithm in effect from April 2026.

Which Trades Are Filtered Out

A trade is excluded from price and volume calculations only if:

  1. Zero amount: The trade amount is 0.
  2. Below decimal precision: The trade amount is so small that it would be lost to precision. For a token with D decimal places, trades with amount less than 10^D / 10,000 are excluded.

Example: USDT has 9 decimals. So 10^9 / 10,000 = 100,000 in the smallest units, i.e. 0.00001 USDT. Any trade smaller than 0.00001 USDT is not accounted for, to avoid precision loss.

In other words: a trade must have at least 10,000 units of decimal precision (e.g. for 9 decimals, at least 0.00001 of the token).

Time Window and Volume Weighting

Price and volume aggregation use a 1-hour rolling window.

Each trade (or price entry) contributes to volume weighting with a factor exp(-decayRate × age), where age is how far back in time the entry lies within that window (0 at the newest edge, increasing toward the older edge). That gives exponential decay toward older data: the most recent entries contribute ~100% of their raw volume, while an entry at the midpoint of the window contributes 50% of its volume (50% exponential average profile relative to the window).

Volume weight decays from the newest edge of the 1-hour window toward older trades

Aggregations (pool, token, and non-stablecoin currency) use these decayed volume contributions instead of raw sums over the window.

Trade filtering, exponential decay within the 1-hour window, and effective volume per market

How Token Prices Are Determined

Token prices are determined by volume-weighted aggregation over eligible trades in the last hour, using decayed volumes as above.

Step 1: Identify pairs where the token is base

We determine in which pairs the token acts as the base currency. A token can be quote in one pair (e.g. PUMP/WSOL) and base in another (e.g. WSOL/USDT); for token price we only use pairs where the token is base.

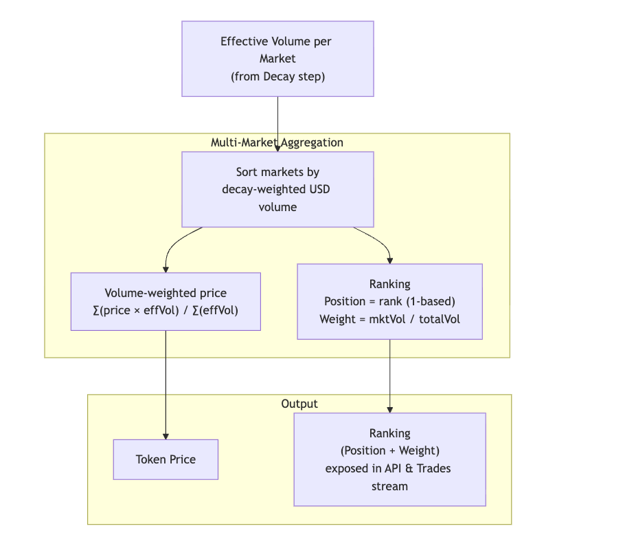
Step 2: Aggregate from pools to token price

For each such pair we use the markets (DEX pools) where it is traded. Conceptually, for pools that trade the same logical pair, the combined price uses volume-weighted pooling with decayed base-token volumes over the 1-hour window:

price(USD) = sum( price(p) × effectiveVolume(p) ) / sum( effectiveVolume(p) )

Where:

The token price is then the same style of volume-weighted combination across all pairs where the token is base, again using decayed volumes.

Multi-market aggregation to token price, market sort, volume-weighted blend, and API ranking

How Currency Prices Are Determined

The same rules apply for non-stablecoin currencies: a 1-hour window, exponentially decayed volume weights (50% at the midpoint), and aggregation over tokens (volume and prices of each token representation) instead of over pairs and pools. Currency price is the volume-weighted combination of its token representations (e.g. WBTC, cbBTC, etc.) across chains.

Stablecoins are not included in this trade-based currency path. Processing skips them in the currency aggregation loop that builds prices from DEX trades; stablecoin USD (or peg) prices come from a separate pipeline fed by an external spot source, not from decay-weighted DEX trade aggregation.

Ranking is not exposed on currency-level responses. Internal logic may still derive token→currency weights while computing prices, but only pair and token updates are given a Ranking on the outbound message—do not look for Ranking on currency entities in the API.

Ranking on Trades, Pairs, and Tokens

The API for Trades, Pairs, and Tokens exposes a Ranking object with two fields. It does not appear on currencies (see How Currency Prices Are Determined):

FieldMeaning
Position1-based index describing priority when multiple sources contribute: order of the pair in token price, or of the token among representations that feed a non-stablecoin currency blend. Lower number means higher priority in that ordering.
WeightFloat in [0, 1] — this pool's share of the total decay-weighted volume at the current moment. Reflects how much this pool drives the blended token price. Weights across all contributing pools for a given token sum to 1.

Use Position for display order or precedence; use Weight for how much each contributor matters in the blended price.

Example: filter by ranking position

Filter pairs in where using Ranking.Position when you only want rows that are among the top contributors to the token price (for example positions 1, 2, and 3). Request Ranking { Position Weight } on each pair to see both the rank and that pair’s relative weight in the blend. Weight is normally used as a returned field rather than as a filter.

{
Trading {
Pairs(
where: {
Ranking: { Position: { in: [1, 2, 3] } }
Interval: { Time: { Duration: { eq: 3600 } } }
Block: { Time: { since_relative: { hours_ago: 1 } } }
}
limit: { count: 10 }
) {
Block {
Time(maximum: Block_Time)
}
Currency {
Id
}
Token {
Id
}
QuoteToken {
Id
}
Market {
Id
Protocol
Address
}
Price {
Ohlc {
Close
}
}
Ranking {
Position
Weight
}
Interval {
Time {
Start
End
}
}
}
}
}

Volume and Amounts: Quote Token Amounts vs USD

When pricing is in USD (USD-base):

  • GraphQL Volume { Quote } and Protobuf Amounts.Quote = sum of quote token amounts (e.g. sum of USDT, USDC, etc. amounts), not sum of USD.
  • For USD amounts use Volume { Usd } (GraphQL) and Amounts.Usd (Protobuf) as before.

So for USD-based pricing, use Volume.Usd / Amounts.Usd when you need USD totals; use Volume.Quote / Amounts.Quote when you need the total in quote token units.

How Pool Prices Are Normalized to the Current Quote Token

The latest price of a trade in a pool is not taken at the time that trade happened. It is normalized using the current price of the quote token at the time when the weighting is performed. So the quote side of the price is evaluated at weighting time, not at the time of the last trade in the pool. This keeps aggregated prices consistent with current quote token (e.g. stablecoin) valuation.